{{ 'fb_in_app_browser_popup.desc' | translate }} {{ 'fb_in_app_browser_popup.copy_link' | translate }}
{{ 'in_app_browser_popup.desc' | translate }}
11.11 前哨開跑:領券現折,最高折 NT$1,111,刷卡最多12期零利率,馬上了解
結帳頁選zingala銀角零卡分期,輕鬆打包
{{ childProduct.title_translations | translateModel }}
{{ getChildVariationShorthand(childProduct.child_variation) }}
{{ getSelectedItemDetail(selectedChildProduct, item).childProductName }} x {{ selectedChildProduct.quantity || 1 }}
{{ getSelectedItemDetail(selectedChildProduct, item).childVariationName }}
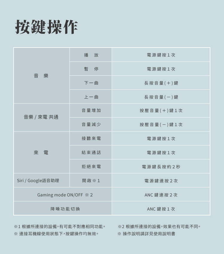
.公司貨
.Hybrid複合式降噪技術
.低延遲遊戲模式
.ENC降噪麥克風
.防指紋消光塗裝處理
.最大60小時的音樂播放時間
.可折疊設計輕巧收納
.支援最多兩台裝置同時進行藍牙連接
全店,銀行/ATM轉帳 | 結帳再享1%折扣
全店,消費滿680免運!🚚💨
以優惠價加購商品 (最多 {{ addItemQuantity }} 件)
商品存貨不足,未能加入購物車
您所填寫的商品數量超過庫存
{{'products.quick_cart.out_of_number_hint'| translate}}
{{'product.preorder_limit.hint'| translate}}
每筆訂單限購 {{ product.max_order_quantity }} 件
現庫存只剩下 {{ quantityOfStock }} 件











